Tornar a l'inici
La ratasàvia

Explorar recursos

Tots els recursos
4-6 anys
6-8 anys
8-10 anys
10-12 anys
12-14 anys

Recursos per a 6-8 anys

89 recursos trobats

Pàgina 3 de 8
Escalada a Montserrat: un massís famós per l'escalada a Catalunya.

L'escalada: aventura i força a les parets!

6-8 anys
10 de juny del 2025, a les 21:28
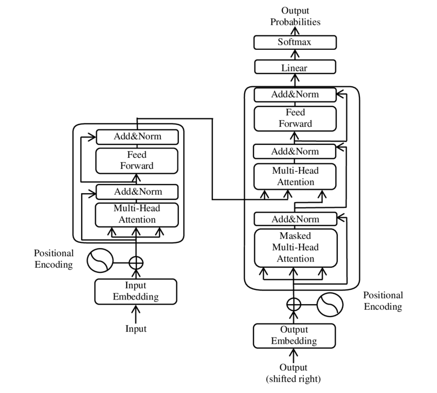
Arquitectura bàsica del model Transformer amb codificador i descodificador, mostrant components d'atenció i xarxes feed-forward.

Els Transformers: Els Superherois de la Intel·ligència Artificial!

6-8 anys
10 de juny del 2025, a les 20:43
Mitjons: una imatge clara i detallada de mitjons per ajudar els nens a reconèixer aquesta peça de roba.

Mitjons, on estan? Descobrim el món dels mitjons!

6-8 anys
10 de juny del 2025, a les 15:58
Dues figures ninja es mouen silenciosament pel pati d’un castell de nit.

Els ninjes: Guerrers secrets i aventures!

6-8 anys
10 de juny del 2025, a les 06:13
Parts d’un bacteri (esquema). Aquest esquema ens ajuda a conèixer les parts bàsiques d'un bacteri.

Els microorganismes: el món invisible que ens envolta

6-8 anys
9 de juny del 2025, a les 21:47
Abella de la mel (Apis mellifera) en primer pla. Es poden veure bé les ales i el cos pelut.

Descobrim l'abella: un insecte molt especial!

6-8 anys
9 de juny del 2025, a les 08:38
Panell captador d'irradiació solar que mostra com es pot aprofitar l'energia del sol per generar electricitat.

Descobrim les energies renovables!

6-8 anys
8 de juny del 2025, a les 18:52
Mapa ortogràfic de Colòmbia amb les illes de San Andrés i Providencia, que mostra les fronteres polítiques i la ubicació del país.

Colòmbia: Un país ple de colors i aventures!

6-8 anys
8 de juny del 2025, a les 18:37
La Terra vista des de l'espai. Aquesta imatge mostra el nostre planeta tal com és avui.

La gran aventura de la Terra: com va començar tot!

6-8 anys
8 de juny del 2025, a les 18:31
Grues (Grus grus) en plena migració, volant en estol pel cel.

El gran viatge de les aus: Descobrim la migració!

6-8 anys
8 de juny del 2025, a les 18:16
Distribució mundial dels epicentres de terratrèmols entre 1963 i 1998. Aquest mapa mostra on es produeixen els terratrèmols al món i com estan relacionats amb les plaques tectòniques.

Els terratrèmols: Quan la Terra tremola!

6-8 anys
8 de juny del 2025, a les 18:10
Distribució mundial dels epicentres de terratrèmols entre 1963 i 1998. Aquesta imatge mostra on es produeixen els terratrèmols al món i la relació amb les plaques tectòniques.

Els terratrèmols: Quan la Terra es mou!

6-8 anys
8 de juny del 2025, a les 16:18
AnteriorSegüent

Creat amb ❤️ per en Josep, un tecno-optimista amb passió per la llengua i la cultura catalana.

LinkedInGitHub