La ratasàvia
Els Transformers: Els Superherois de la Intel·ligència Artificial!
Tema: Transformers en IA • Edat: 6-8 anys
Generat el 10 de juny del 2025
Has sentit a parlar dels Transformers? No són robots, sinó models molt potents que ajuden els ordinadors a entendre i crear textos, imatges i sons. Els Transformers són com equips de superherois que treballen junts per resoldre problemes difícils. Vols saber com funcionen? Descobrim-ho junts!

Què és un Transformer?

Un Transformer és un tipus especial de xarxa neuronal. Les xarxes neuronals són com cervells petits per a ordinadors. Els Transformers ajuden a entendre paraules, frases i fins i tot imatges. Van ser inventats per científics de Google l'any 2017.
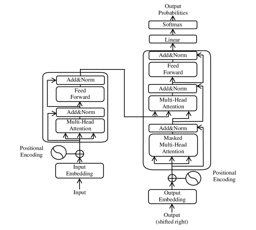
Com treballa un Transformer?

Els Transformers tenen dues parts principals: el codificador i el descodificador. El codificador llegeix la informació i el descodificador crea una resposta. Fan servir una cosa anomenada "atenció" per decidir quines paraules o parts són més importants. Així, poden entendre millor el significat de tot el que llegeixen.
Per a què serveixen els Transformers?

Els Transformers ajuden a traduir idiomes, resumir textos i respondre preguntes. També poden crear històries, dibuixos i fins i tot ajudar a entendre sons. Són molt útils en aplicacions com xats intel·ligents i assistents virtuals.
Per què són tan especials?

Els Transformers poden mirar moltes parts d'un text alhora. Això els fa molt ràpids i potents. Gràcies a ells, els ordinadors poden aprendre coses noves i ajudar les persones en moltes feines diferents.
Sabies que...?
- 1.
Els Transformers són com un grup d'amics que treballen junts i es fixen en les parts més importants d'una història per entendre-la millor.
- 2.
Els Transformers poden llegir i entendre moltes paraules al mateix temps, com si llegissin un conte sencer de cop.
- 3.
Gràcies als Transformers, els ordinadors poden traduir idiomes diferents molt ràpidament, com quan un amic t'ajuda a entendre un conte en un altre idioma.
- 4.
Els Transformers no només entenen paraules, sinó que també poden mirar fotos, escoltar sons i combinar tota aquesta informació per ajudar a resoldre problemes.
- 5.
Un equip de vuit científics de Google va crear els Transformers per ajudar els ordinadors a parlar i entendre millor, i ara aquesta tecnologia s'utilitza per fer moltes coses, com xats amb robots i cotxes que es condueixen sols.
Exercicis de comprensió lectora
1.
Quina és la funció principal d'un Transformer en la intel·ligència artificial?
Dibuixar animals de fantasia.
Ajudar els ordinadors a entendre i crear textos, imatges i sons.
Construir robots que es mouen sols.
Fer que els ordinadors s'apaguin sols.
2.
On podem trobar Transformers treballant a la vida real?
En xats intel·ligents i traductors d'idiomes.
Només als laboratoris secrets.
En llibres de paper.
A les joguines de cotxes.
3.
Per què els Transformers són especials comparats amb altres models d'IA?
Perquè només poden recordar una paraula.
Perquè poden mirar moltes parts d'un text alhora.
Perquè només funcionen amb números.
Perquè no poden entendre imatges.
4.
Quines són les dues parts principals d'un Transformer?
Cap i peus.
Codificador i descodificador.
Motor i rodes.
Botons i pantalles.
5.
Per a què serveix el mecanisme d'atenció en un Transformer?
Per apagar l'ordinador.
Per pintar de colors els textos.
Per fer que el text sigui més llarg.
Per decidir quines paraules o parts són més importants.
Activitats suggerides
Dibuixa el teu propi Transformer d'IA!
Imagina que ets un científic i has d'inventar un Transformer. Dibuixa com seria el teu Transformer d'IA i escriu una frase explicant per a què serviria: podria ajudar a traduir idiomes, crear històries o qualsevol altra cosa que se t'acudeixi!
Fes de Transformer!
Fes una petita representació on tu ets un Transformer. Primer, fes de codificador: escolta una frase o llegeix una paraula. Després, fes de descodificador i inventa una resposta divertida o útil. Pots fer-ho amb un amic o amb la família!
Parla sobre els Transformers
Explica amb les teves paraules per què creus que els Transformers són importants i com poden ajudar les persones. Pots compartir una experiència on t'ha ajudat un xat intel·ligent o un traductor.
Respostes dels exercicis de comprensió lectora
Fonts consultades
- Transformador (model d'aprenentatge automàtic) - Viquipèdia, l'enciclopèdia lliure(https://ca.wikipedia.org/wiki/Transformador_(model_d%27aprenentatge_autom%C3%A0tic))
- Transformers - delatorre.ai(https://delatorre.ai/transformers/)
- Els 8 científics de Google que van revolucionar la IA(https://ia.salesianssarria.com/ca/models-llenguatge/cientifics-google-transformers-intelligencia-artificial/)
- Hugging Face Transformers: Què són i com fer-los servir - AI Blog(https://iartificial.blog/ca/desarrollo/hugging-face-transformers-que-son-y-como-usarlos/)
- 10.00h a 10.30h MODELS TRANSFORMER MULTIMODALS I - AI Congress(https://aicongress.barcelona/models-transformer-multimodals/)
- Atenció és tot el que cal - Viquipèdia, l'enciclopèdia lliure(https://ca.wikipedia.org/wiki/Atenci%C3%B3_%C3%A9s_tot_el_que_cal)